中国信通院发起“铸基计划——高质量数字化转型推进专项行动”
发布时间:2021-09-09 14:28:37
随着信息技术的发展,数字化转型已经成为各行业亟需发展的关键任务。尤其随着新一代信息技术的应用需求的释放,加快了企业数字化、智能化的步伐。与此同时,行业主管部门近期也频繁出台了相关产业数字化政策,为经济发展注入新动能。
随着信息技术的发展,数字化转型已经成为各行业亟需发展的关键任务。尤其随着新一代信息技术的应用需求的释放,加快了企业数字化、智能化的步伐。与此同时,行业主管部门近期也频繁出台了相关产业数字化政策,为经济发展注入新动能。
为了更好地引导各行各业数字化建设,服务产业界更高效推进数字化升级,帮助用户更好地获取数字化的产品技术支持和应用服务,满足企业在研发设计、生产制造、经营管理、市场营销、物流供应等业务的数字化需求,中国信息通信研究院(以下简称”中国信通院“)泰尔终端实验室、安全研究所、无线电研究中心联合中国互联网协会及其全资子公司北京中互网来有限公司共同推出“铸基计划——高质量数字化转型推进专项行动”。通过对数字化产品、解决文案和应用场景的咨询、规划、测试、评估的全链条服务,帮助我国广大企事业单位解决数字化过程中“不会做、不好用、不显现”等相关问题,更好地推动我国产业数字化、智能化的深化开展。
“铸基计划——高质量数字化转型推进专项行动”的核心是利用中国信通院对数字化的深入理解和技术资源积累面向数字化转型的供给侧和需求侧双方提供服务。
供给侧:对政务、教育、医疗、金融等组织所需要应用的数字化产品和解决方案,以及对应的数字化场景进行评估、认证,以促进数字化转型的高质量推进。
需求侧:对需要进行数字化转型的企业提供咨询、规划等方面的服务,结合供给侧产品、服务测试结果,量体裁衣的帮助需求企业进行数字化转型。
“铸基计划——高质量数字化转型推进专项行动”的总体思路如下:
价值提升层面:数字化以效果和价值为导向,应综合考虑成本效益等方面,符合企业当下的综合情况,给业务等客户部门带来更好的满意度和业务贡献度,从而可以不断地为组织、客户和其他利益相关者共同创造价值。
成本降低层面:业务层面的数字化建设应围绕企业价值链开展,通过优化业务流程,强化跨业务单元的协同合作,最终推动企业的产品创新降低企业的运营成本。
数字安全层面:数字化转型也应该能够有效地帮助企业防范安全风险,不仅是传统的信息安全、网络安全、数据安全的风险,也可以帮助企业更好的加强业务安全的管理。
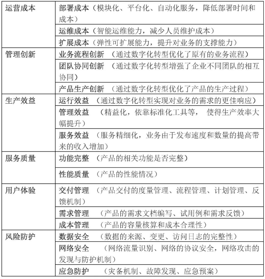
具体而言,高质量数字化转型的评估要点包括运营成本、管理创新、经营效益、服务质量、用户体验、安全防护。会根据评估对象的不同而有所调整。
欢迎数字化产品和解决方案、服务提供商及有需要进行数字化转型的各企事业单位参加“铸基计划——高质量数字化转型推进专项行动”。参与评估并达到相关标准后,将获得由中国信通院颁发的“铸基计划-高质量数字化转型认证”证书。
未来,中国信通院“铸基计划——高质量数字化转型推进专项行动”将依托中国互联网协会中小企业发展工委会开展数字化转型标准制定、宣传宣贯等相关工作。
欢迎各行业企业积极参与,请有意加入的企业联系nbd@caict.ac.cn。
来源:中国信通院

